亚搏app注册登录 最新:收歇整顿!一宠物病院院长被受命

近日
一则音讯在互联网上
激发鄙俗蔼然
深圳网红小猫“宽宽”
因沿路医疗事故可怜牺牲
这起事件不仅牵动了
多数爱宠东谈主士的心
也激发了对宠物医疗
行业圭表与包袱的长远反念念
麻醉过程中未监测生命体征
猫呼吸心跳骤停死一火
近日,网红小猫宽宽的主东谈主“邓峰萌萌摔肿了”在酬酢网罗发布视频称,仅5月大的小猫宽宽已离世。他质疑,宽宽的离世是因为深圳一宠物病院诊疗操作失当,导致猫在麻醉过程中不测身一火。
视频中提到,宽宽因鼻泪管堵塞前去宠物病院罗致冲洗调节,底本仅需适当处理,院方私自编削决策实行全身麻醉,期间未进行血氧、呼吸等生命体征监测,导致猫在麻醉过程中出现呼吸、心跳骤停。
该博主提到,我方与病院屡次协商,但同样长期不堪利,无法就谈歉补偿完了一致。他提议,病院需完竣复盘事故过程并公开认真谈歉;二是病院绝对整悛改程,幸免同类事故再次发生;三是按照自留种猫价钱索赔30万元。他同期表态,补偿款会全部捐出树立法律挽救基金,特意为因为麻醉事故死一火而维权无门的宠物主东谈主提供法律挽救。
跟着事件的捏续发酵
涉事宠物病院在3月7日
作出公开回话
在官方发布的谈歉与整改声明中
院方承认了诊疗过程中存在的问题
并公布了具体的处理次序
院方回话:
已收歇整顿,亚搏app院长受命
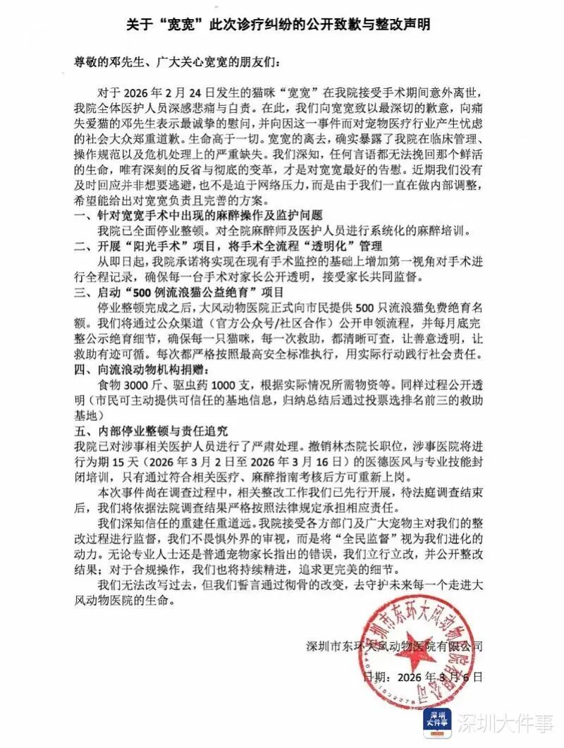
3月7日,针对“宽宽”的诊疗纠纷,涉事病院于网罗平台发布了谈歉与整改声明。其中提到,针对宽宽手术中出现的麻醉操作及监护问题,病院已全面收歇整顿,对全院麻醉师及医护东谈主员进行系统化麻醉培训。
病院对涉事医护东谈主员进行处理,取销现任院长职务,涉事病院将进举止期15天的医德医风与专科手段阻塞培训,院方将依据法院打听后果承担相应包袱。
被受命的院长也发布了联系声明称,与当事东谈主有两年多持久互助,曾屡次为他们家猫咪进行鼻泪管联系惩办,同样中有说起麻醉过程,这次事故是两边透露出现偏差,是大夫同样的失责。其提到,这次给猫使用的镇痛剂量不存在问题,但确乎存在术中4分钟未给猫集合监护仪的作假。
各人对“宽宽”事件的蔼然
不仅源于对萌宠的醉心
更是对“生命对等”的朴素渴慕
愿每一个毛孩子
皆能被善良以待
愿每一次诊疗
皆坚守对生命的敬畏
愿宽宽在喵星再无病痛亚搏app注册登录
乐鱼体育官方网站热点资讯
- 亚搏app 民间故事: 老板好心收留一瘸腿道人, 道人却说:
- 亚搏app官网版 中共中央、国务院发文: 分类管理高校
- 亚搏app登录 夜无疆:兜率宫鏖战结果!秦铭拥别黎清月,六圣
- 亚搏app注册 超受孩童喜爱的16道过年硬菜,秘制配方,春节
- 亚搏app下载 中华民间故事296: 水族文字
- 亚搏app注册 民间故事: 杀鸡之威
- 亚搏app下载 记者:马奎尔留队已达原则性契约,同期曼联会寻
- 亚搏app官网版 中国水业集团:清盘呈请聆讯延后至2月11日
- 亚搏app登录 高考数学 | 导数压轴题专题训练, 建议打印
- 亚搏app注册 宋轶这么的圣人妆造, 就问你喜不可爱?



备案号: