亚搏app 官方浮现! 高校东说念主才培养决策, 将迎系统性更新

近日,教诲部高级教诲司司长周天华发文《全面提高手才自主培养质地 加速构建自立超卓的高级教诲体系》,明确提议“十五五”时间,特别是开局之年的紧迫责任。
其中,周天华司长暗示,需鞭策高校重塑课程课实践系和教学内容,系统更新东说念主才培养决策。同期,教诲部将加速弯曲优化专科结构,发布区域优先发展和暂缓发展的酌量性学科专科清单,完善国度计谋急需和新兴限度专科超常设立机制,全面进步高校学科专科设立与国度计谋、区域发展匹配度。
高校东说念主才培养决策的转变需要从自己情况动身,连合国度计谋需求与产业发展趋势,系统化联想常识结构、才调培养和价值塑造旅途,鞭策学生全面发展与个性化成长。
{jz:field.toptypename/}高校奉告,明确培养决策弯曲重点
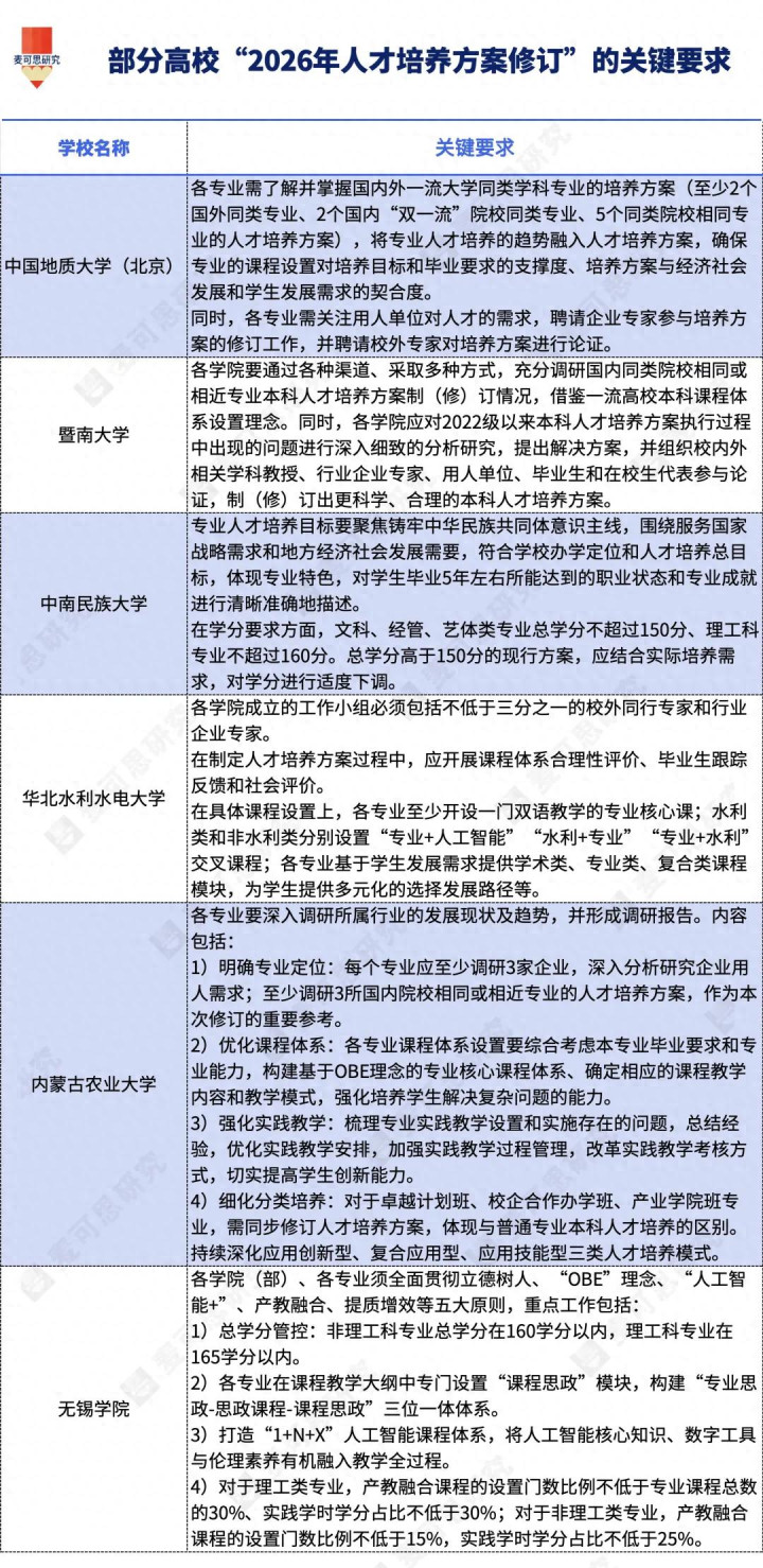
麦可想酌量发现,广漠高校已不息发布《对于2026年东说念主才培养决策转变责任的奉告》,明确了决策转变的环节条款。
中国地质大学(北京)明确,教务处统筹全校本科培养决策及通识教诲、课外实践步履的转变与审核;各学院认真学科基础、专科中枢等课程及实践教学步履的制定与审核。
在东说念主才培养决策转变中,各专科需至少参考2个国际同类专科、2个国内“双一流”院校同类专科、5个同类院校雷同专科的东说念主才培养决策,融入东说念主才培养的新理念、新程序与新条款,确保课程对培养标的、毕业条款的扶直度,以及与经济社会发展、学生发展需求的契合度。同期,要眷注用东说念主单元对常识结构的需求及国际专科认证程序,礼聘企业大家参与酌量与制定,邀请校外大家进行论证等。
暨南大学同样强调,各学院需多渠说念了解国内同类院校周边专科培养决策,模仿一流高校课程体系理念;同期分析2022级以来培养决策践诺中的问题,提议处置决策,组织校表里大家、企业、用东说念主单元及师生代表论证,制(修)订更科学合理的本科东说念主才培养决策。
中南民族大学提议,专科东说念主才培养标的要聚焦铸牢中华英才共同体意志干线,围绕服务国度计谋需乞降场地经济社会发展需要,适当学校办学定位和东说念主才培养总标的,体现专科性情,对学生毕业5年傍边所能达到的行状景况和专科配置进行明晰准确地样子。
该校进一步明确了学分条款,其汉文科、治理、艺体类专科总学分不朝上150分、理工科专科不朝上160分。总学分高于150分的现行决策,应连合实践培养需求,亚搏app注册对学分进行限度下调。

若何诳骗评价数据转变培养决策?
彰着,高校需深化了解行业发展趋势,网络并分析毕业生反应数据等,以已毕精确灵验地转变培养决策。
连合麦可想多年来开展高校评价形态的责任教养,咱们回来了诳骗数据作念好东说念主才培养决策转变的中枢举措,如下:
,进步东说念主才培养匹配度
最初,科学监测培养标的达成是环节旅途,高校应将抽象的培养标的滚动为可量化诡计,举例通过追踪毕业五年后学友的行状发展数据,从服务限度适配性、薪资涨幅、晋升速率等维度评估标的达成度。某工科高校的案例骄矜,机械类专科毕业生在关系行业服务比例下落,跨学科视线与更动才调不及,透露出传统培养模式与社会需求的结构性矛盾。针对此类问题,高校需动态弯曲培养模式,举例强化数字化训诫与智能制造限度常识整合,以顺应新质坐褥力发展需求。
,保险东说念主才培养标的达成
其次,服务培养联动机制是保险标的落地的中枢技能,通过建造常态化追踪评价体系,将毕业生行状配置诡计与在校时间的课程评价、实践阅历等数据进行关联分析,精确识别影响标的达成的环节成分。酌量发现,课程前沿性、西席教学终局及实践步履深度对培养质地具有权贵影响,这促使高校重构教学体系,举例将行业前沿本事融入课程内容,并通过校企相助形态增强学生的实战才调。
,鞭策培养决策提质升级
临了,课程体系的优化升级是鞭策东说念主才培养决策提质的中枢捏手,高校需冲破学科壁垒联想跨学科课程,引入东说念主工智能、新动力等产业前沿常识,并构建“实验+实训+实习”三位一体的实践平台。典型案例标明,通过增设企业导师参与的实践课程、开导臆造仿真教学资源,不仅能进步学生的概括应用才调,还能灵验裁汰东说念主才供遴荐产业需求的适配周期。这些策略共同组成了“数据脱手—机制更动—体系重构”的闭环体系,为高校东说念主才培养决策的动态优化提供了实践范式。
主要参考文件:
[1] 华北水利水电大学、内蒙古农业大学、中南民族大学、西南财经大学、浙江特地教诲行状学院等高校网站.
[2] 周天华|全面提高手才自主培养质地 加速构建自立超卓的高级教诲体系. 中国高级教诲,20260129.
热点资讯
- 亚搏app 民间故事: 老板好心收留一瘸腿道人, 道人却说:
- 亚搏app官网版 中共中央、国务院发文: 分类管理高校
- 亚搏app下载 中华民间故事296: 水族文字
- 亚搏app登录 夜无疆:兜率宫鏖战结果!秦铭拥别黎清月,六圣
- 亚搏app注册 超受孩童喜爱的16道过年硬菜,秘制配方,春节
- 亚搏app注册 民间故事: 杀鸡之威
- 亚搏app登录 高考数学 | 导数压轴题专题训练, 建议打印
- 亚搏app下载 记者:马奎尔留队已达原则性契约,同期曼联会寻
- 亚搏 “妈咪”雷亚强势进犯摔角狂热, “爹地”将再次冲击第1
- 亚搏app官网版 中国水业集团:清盘呈请聆讯延后至2月11日
备案号: